رفتن به محتوای اصلی
x
جستجو
دانشجویان
/
هیات علمی
/
کارکنان
/
دانش آموختگان
/
شهروندان
/
سوالات متداول
دانشجویان
/
هیات علمی
/
کارکنان
/
دانش آموختگان
/
شهروندان
/
سوالات متداول
Main Menu
درباره ما
پزشکان
معرفی واحدها
واحدهای درمانی
واحدهای پرستاری
واحدهای پشتیبانی
واحدهای کلینیکی-پاراکلینیکی
واحد آموزش
راهنمای مراجعین
پیشنهادات،انتقادات و شکایات
بیمه های طرف قرارداد
فرآیند پذیرش و ترخیص
آموزش به بیمار
برنامه پزشکان درمانگاه
قوانین و مقررات بیمارستان
دریافت نوبت
تعرفه ها
منشور حقوق بیمار
خدمات الکترونیکی
خیرین عرصه سلامت
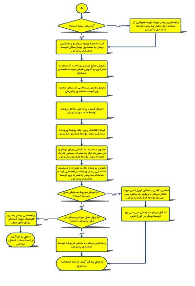
فرآیند پذیرش بیماران
مسیر جاری
خانه
-
فرآیند پذیرش بیماران
فرآیند پذیرش بیماران